- Selected
- |
- Default Values
- Nested Workflows
- Tools
- Inputs/Outputs
This workflow is Open Source and may be reused according to the terms of:
MIT License
Note that the tools invoked by the workflow may have separate licenses.
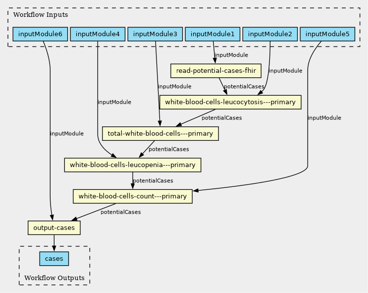
Inputs
| ID | Type | Title | Doc |
|---|---|---|---|
| inputModule1 | File |
Js implementation unit |
|
| inputModule2 | File |
Python implementation unit |
|
| inputModule3 | File |
Python implementation unit |
|
| inputModule4 | File |
Python implementation unit |
|
| inputModule5 | File |
Python implementation unit |
|
| inputModule6 | File |
Python implementation unit |
Steps
| ID | Runs | Label | Doc |
|---|---|---|---|
| output-cases |
output-cases.cwl
(CommandLineTool)
|
Output cases |
|
| read-potential-cases-fhir |
read-potential-cases-fhir.cwl
(CommandLineTool)
|
Read potential cases from a FHIR server. |
|
| total-white-blood-cells---primary |
total-white-blood-cells---primary.cwl
(CommandLineTool)
|
Identify Total White Blood Cells - primary |
|
| white-blood-cells-count---primary |
white-blood-cells-count---primary.cwl
(CommandLineTool)
|
Identify White Blood Cells count - primary |
|
| white-blood-cells-leucopenia---primary |
white-blood-cells-leucopenia---primary.cwl
(CommandLineTool)
|
Identify White Blood Cells leucopenia - primary |
|
| white-blood-cells-leucocytosis---primary |
white-blood-cells-leucocytosis---primary.cwl
(CommandLineTool)
|
Identify White Blood Cells leucocytosis - primary |
Outputs
| ID | Type | Label | Doc |
|---|---|---|---|
| cases | File |
Permalink:
https://w3id.org/cwl/view/git/49ddc09e467439548abc7f5babf27f37865bd768/White-Blood-Cells.cwl



