- Selected
- |
- Default Values
- Nested Workflows
- Tools
- Inputs/Outputs
This workflow is Open Source and may be reused according to the terms of:
MIT License
Note that the tools invoked by the workflow may have separate licenses.
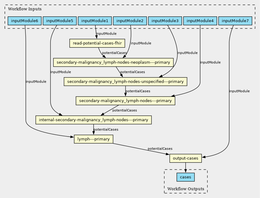
Inputs
| ID | Type | Title | Doc |
|---|---|---|---|
| inputModule1 | File |
Js implementation unit |
|
| inputModule2 | File |
Python implementation unit |
|
| inputModule3 | File |
Python implementation unit |
|
| inputModule4 | File |
Python implementation unit |
|
| inputModule5 | File |
Python implementation unit |
|
| inputModule6 | File |
Python implementation unit |
|
| inputModule7 | File |
Python implementation unit |
Steps
| ID | Runs | Label | Doc |
|---|---|---|---|
| output-cases |
output-cases.cwl
(CommandLineTool)
|
Output cases |
|
| lymph---primary |
lymph---primary.cwl
(CommandLineTool)
|
Identify Lymph - primary |
|
| read-potential-cases-fhir |
read-potential-cases-fhir.cwl
(CommandLineTool)
|
Read potential cases from a FHIR server. |
|
| secondary-malignancy_lymph-nodes---primary |
secondary-malignancy_lymph-nodes---primary.cwl
(CommandLineTool)
|
Identify Secondary Malignancy_Lymph Nodes - primary |
|
| internal-secondary-malignancy_lymph-nodes---primary |
internal-secondary-malignancy_lymph-nodes---primary.cwl
(CommandLineTool)
|
Identify Internal Secondary Malignancy_Lymph Nodes - primary |
|
| secondary-malignancy_lymph-nodes-neoplasm---primary |
secondary-malignancy_lymph-nodes-neoplasm---primary.cwl
(CommandLineTool)
|
Identify Secondary Malignancy_Lymph Nodes neoplasm - primary |
|
| secondary-malignancy_lymph-nodes-unspecified---primary |
secondary-malignancy_lymph-nodes-unspecified---primary.cwl
(CommandLineTool)
|
Identify Secondary Malignancy_Lymph Nodes unspecified - primary |
Outputs
| ID | Type | Label | Doc |
|---|---|---|---|
| cases | File |
Permalink:
https://w3id.org/cwl/view/git/38411168bc1dc1dd18ae52bb112b157446c8f0c6/Secondary-Malignancy_Lymph-Nodes.cwl



