- Selected
- |
- Default Values
- Nested Workflows
- Tools
- Inputs/Outputs
This workflow is Open Source and may be reused according to the terms of:
MIT License
Note that the tools invoked by the workflow may have separate licenses.
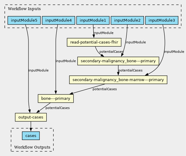
Inputs
| ID | Type | Title | Doc |
|---|---|---|---|
| inputModule1 | File |
Js implementation unit |
|
| inputModule2 | File |
Python implementation unit |
|
| inputModule3 | File |
Python implementation unit |
|
| inputModule4 | File |
Python implementation unit |
|
| inputModule5 | File |
Python implementation unit |
Steps
| ID | Runs | Label | Doc |
|---|---|---|---|
| output-cases |
output-cases.cwl
(CommandLineTool)
|
Output cases |
|
| bone---primary |
bone---primary.cwl
(CommandLineTool)
|
Identify Bone - primary |
|
| read-potential-cases-fhir |
read-potential-cases-fhir.cwl
(CommandLineTool)
|
Read potential cases from a FHIR server. |
|
| secondary-malignancy_bone---primary |
secondary-malignancy_bone---primary.cwl
(CommandLineTool)
|
Identify Secondary Malignancy_Bone - primary |
|
| secondary-malignancy_bone-marrow---primary |
secondary-malignancy_bone-marrow---primary.cwl
(CommandLineTool)
|
Identify Secondary Malignancy_Bone marrow - primary |
Outputs
| ID | Type | Label | Doc |
|---|---|---|---|
| cases | File |
Permalink:
https://w3id.org/cwl/view/git/164f334ba9c34149a38aa1f64f4af6cab6b6a3e4/Secondary-Malignancy_Bone.cwl



