- Selected
- |
- Default Values
- Nested Workflows
- Tools
- Inputs/Outputs
This workflow is Open Source and may be reused according to the terms of:
MIT License
Note that the tools invoked by the workflow may have separate licenses.
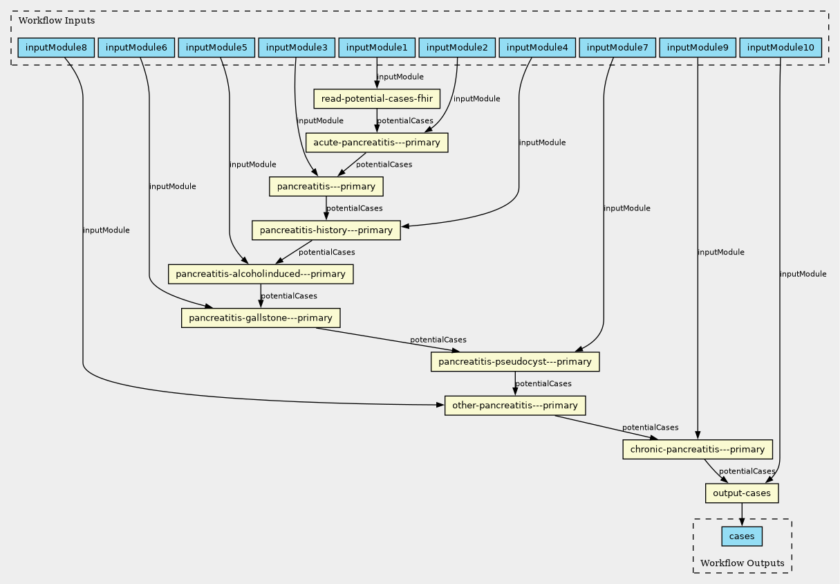
Inputs
| ID | Type | Title | Doc |
|---|---|---|---|
| inputModule1 | File |
Js implementation unit |
|
| inputModule2 | File |
Python implementation unit |
|
| inputModule3 | File |
Python implementation unit |
|
| inputModule4 | File |
Python implementation unit |
|
| inputModule5 | File |
Python implementation unit |
|
| inputModule6 | File |
Python implementation unit |
|
| inputModule7 | File |
Python implementation unit |
|
| inputModule8 | File |
Python implementation unit |
|
| inputModule9 | File |
Python implementation unit |
|
| inputModule10 | File |
Python implementation unit |
Steps
| ID | Runs | Label | Doc |
|---|---|---|---|
| output-cases |
output-cases.cwl
(CommandLineTool)
|
Output cases |
|
| pancreatitis---primary |
pancreatitis---primary.cwl
(CommandLineTool)
|
Identify Pancreatitis - primary |
|
| read-potential-cases-fhir |
read-potential-cases-fhir.cwl
(CommandLineTool)
|
Read potential cases from a FHIR server. |
|
| acute-pancreatitis---primary |
acute-pancreatitis---primary.cwl
(CommandLineTool)
|
Identify Acute Pancreatitis - primary |
|
| other-pancreatitis---primary |
other-pancreatitis---primary.cwl
(CommandLineTool)
|
Identify Other Pancreatitis - primary |
|
| chronic-pancreatitis---primary |
chronic-pancreatitis---primary.cwl
(CommandLineTool)
|
Identify Chronic Pancreatitis - primary |
|
| pancreatitis-history---primary |
pancreatitis-history---primary.cwl
(CommandLineTool)
|
Identify Pancreatitis history - primary |
|
| pancreatitis-gallstone---primary |
pancreatitis-gallstone---primary.cwl
(CommandLineTool)
|
Identify Pancreatitis gallstone - primary |
|
| pancreatitis-pseudocyst---primary |
pancreatitis-pseudocyst---primary.cwl
(CommandLineTool)
|
Identify Pancreatitis pseudocyst - primary |
|
| pancreatitis-alcoholinduced---primary |
pancreatitis-alcoholinduced---primary.cwl
(CommandLineTool)
|
Identify Pancreatitis alcoholinduced - primary |
Outputs
| ID | Type | Label | Doc |
|---|---|---|---|
| cases | File |
Permalink:
https://w3id.org/cwl/view/git/10eff61c5aa24d039687a3117a9f1a8063d6cf69/Pancreatitis.cwl



