- Selected
- |
- Default Values
- Nested Workflows
- Tools
- Inputs/Outputs
This workflow is Open Source and may be reused according to the terms of:
MIT License
Note that the tools invoked by the workflow may have separate licenses.
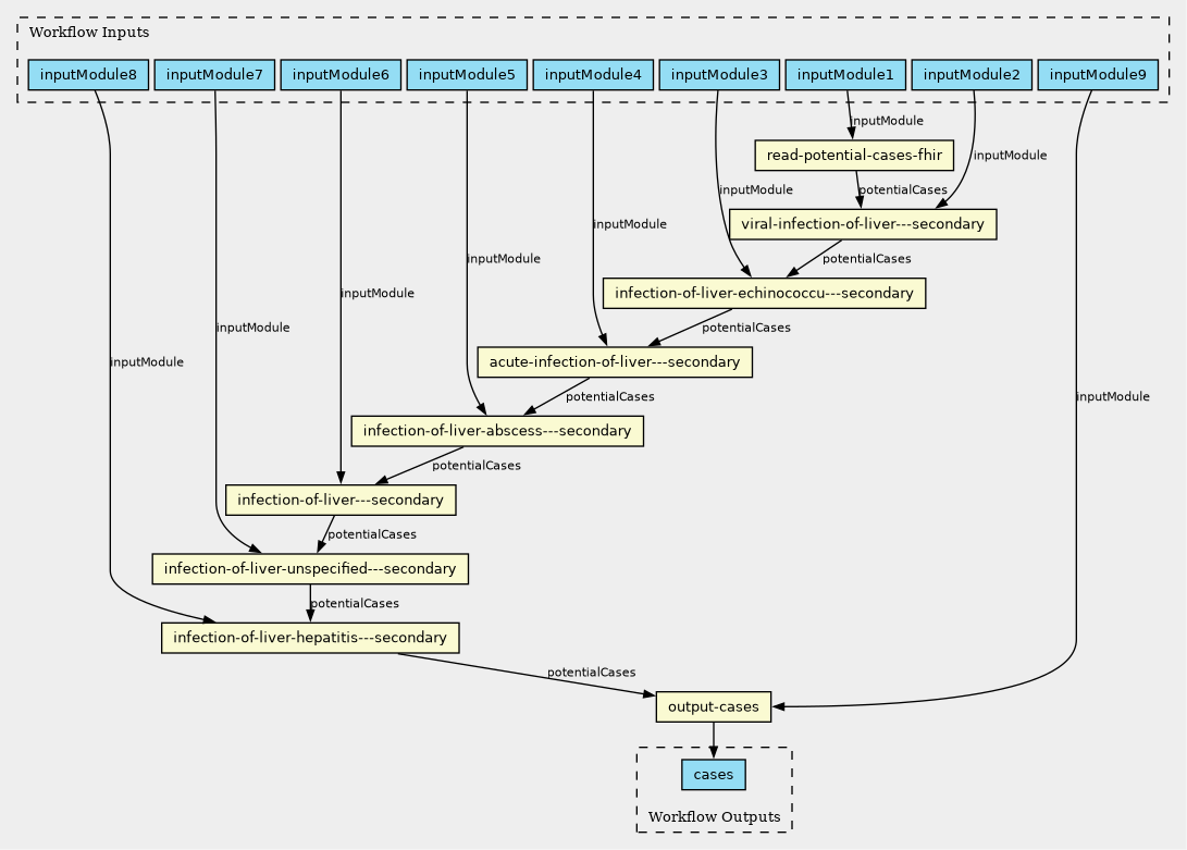
Inputs
| ID | Type | Title | Doc |
|---|---|---|---|
| inputModule1 | File |
Js implementation unit |
|
| inputModule2 | File |
Python implementation unit |
|
| inputModule3 | File |
Python implementation unit |
|
| inputModule4 | File |
Python implementation unit |
|
| inputModule5 | File |
Python implementation unit |
|
| inputModule6 | File |
Python implementation unit |
|
| inputModule7 | File |
Python implementation unit |
|
| inputModule8 | File |
Python implementation unit |
|
| inputModule9 | File |
Python implementation unit |
Steps
| ID | Runs | Label | Doc |
|---|---|---|---|
| output-cases |
output-cases.cwl
(CommandLineTool)
|
Output cases |
|
| read-potential-cases-fhir |
read-potential-cases-fhir.cwl
(CommandLineTool)
|
Read potential cases from a FHIR server. |
|
| infection-of-liver---secondary |
infection-of-liver---secondary.cwl
(CommandLineTool)
|
Identify Infection of liver - secondary |
|
| acute-infection-of-liver---secondary |
acute-infection-of-liver---secondary.cwl
(CommandLineTool)
|
Identify Acute Infection of liver - secondary |
|
| viral-infection-of-liver---secondary |
viral-infection-of-liver---secondary.cwl
(CommandLineTool)
|
Identify Viral Infection of liver - secondary |
|
| infection-of-liver-abscess---secondary |
infection-of-liver-abscess---secondary.cwl
(CommandLineTool)
|
Identify Infection of liver abscess - secondary |
|
| infection-of-liver-hepatitis---secondary |
infection-of-liver-hepatitis---secondary.cwl
(CommandLineTool)
|
Identify Infection of liver hepatitis - secondary |
|
| infection-of-liver-echinococcu---secondary |
infection-of-liver-echinococcu---secondary.cwl
(CommandLineTool)
|
Identify Infection of liver echinococcu - secondary |
|
| infection-of-liver-unspecified---secondary |
infection-of-liver-unspecified---secondary.cwl
(CommandLineTool)
|
Identify Infection of liver unspecified - secondary |
Outputs
| ID | Type | Label | Doc |
|---|---|---|---|
| cases | File |
Permalink:
https://w3id.org/cwl/view/git/3bf5a364ece736187cbb1f989c3dd66311e0a221/Infection-of-liver.cwl



